中国矿业信息网
内蒙古矿业协会
服务热线 18748063792

您的当前位置:首页 - 绿色矿山

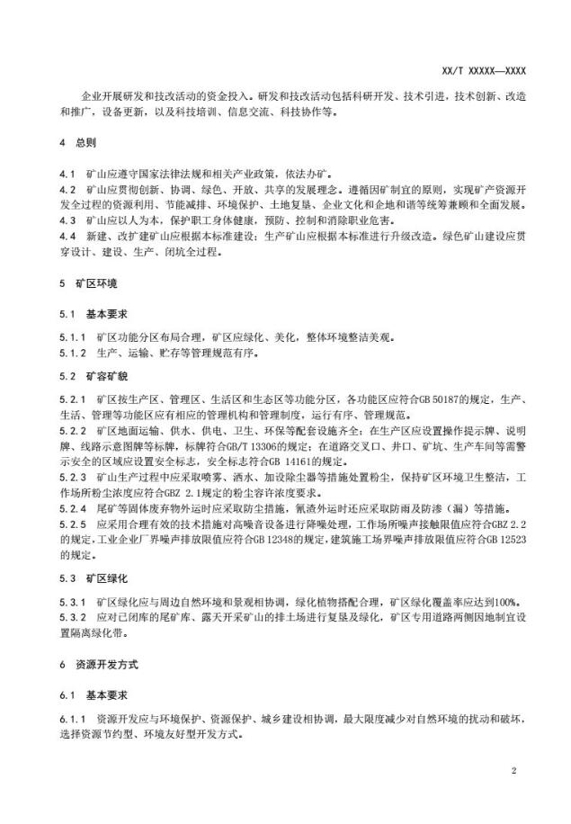
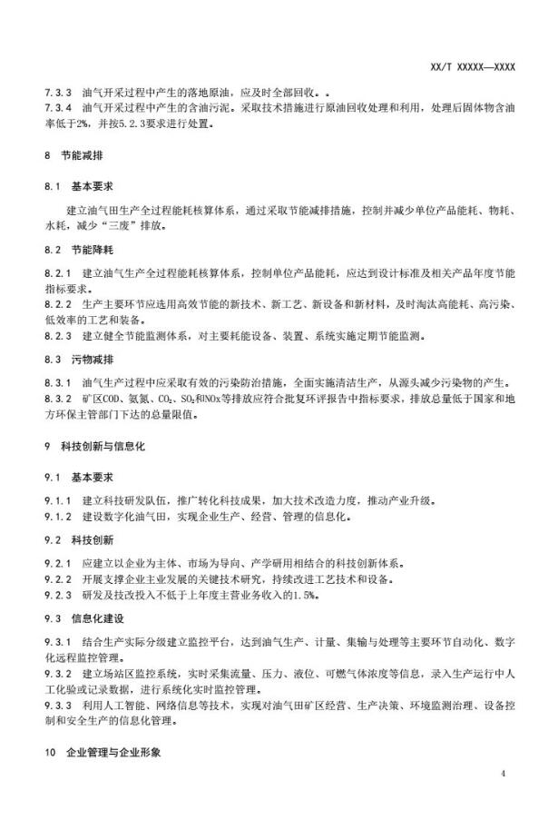
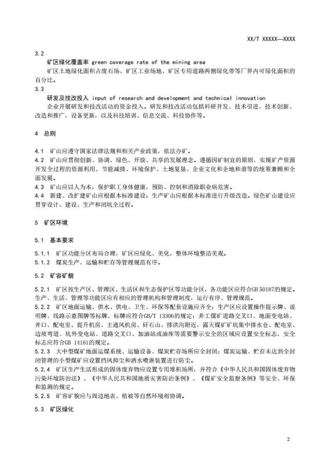
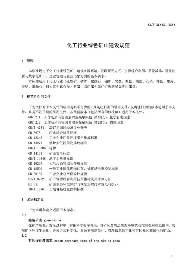
九大行业绿色矿山建设规范出炉!
发布时间:2018年11月06日 浏览次数:4795字体:【  关闭 来源:中国矿业信息网 分享:

矿产资源是国民经济和社会发展的重要基础,矿业产业是重要支柱性产业,矿产资源合理开发与矿业转型发展是生态文明建设的重要领域。

为加快矿业转型和绿色发展,近日,自然资源部公布了有色行业、冶金行业、非金属行业、黄金行业、煤炭行业、石油行业、化工行业、砂石行业、水泥灰岩行业等9类行业的绿色矿山建设规范标准报批稿。

这是继2017年3月各省地方绿色矿山建设标准发布后,我国出台的首个绿色矿山建设国家规范。

9项行业标准报批稿具体内容如下:

《非金属行业绿色矿山建设规范》